Что ломается по статистике чаще всего:
- 30%-засор сливного тракта, износ и поломка помпы:
Открываем загрузочный люк, на наклейке определяем модель машинки.
Меняем помпу, которая находится внизу справа с тыльной стороны.
Проверяем помпу, чистим — при неисправности меняем ее.
Со временем появляется механическая выработка на валу.Крыльчатка болтается и плохо выкачивает воду.
- 20%-неисправность электронной платы управления:
Плата MINISEL:
Модели Ардо FL1000,FL1202,FLS81S,A800XEL, AE810, AE800X, SE810, FLS81S, AED1000X,TL1000EX, TL1010E ANNA610, ANNA 600X, A410, A610, A500, A1000.
Смотрим источник питания и уровень постоянных напряжений (5 и 12 В) на его выходах. Если напряжения на выходе ИП отсутствуют, проверяют соответствующие элементы — сетевой выключатель, сетевой фильтр, силовой трансформатор Т1, выпрямитель (D11-D14),микросхему U1.
Модуль DMPU:
Модели A800, A804, A810, A814, WD800X, S1000X, T80, T800, TL800X, TL804 и др.
Неисправности в модуле DMPU
По модулю питания:
обрыв сопротивлений R51 (А, В); стабилизатор U3; стабилитрон D24 (короткое замыкание); обрыв варистора VDR5.
По управлению двигателем:
реле К1, К2; рсимистор ТR2. Диоды D1-D6, D9-10, D15, D23.
Уходящий в прошлое модуль DMPA:
Используются в машинках,имеющих в своем составе асихронный приводной мотор и механический командоаппарат.
Модели A1000PL, A1000XCZ, A1000XPL, WD1000PL, TL1000X и др.
Износ тэна увеличивается при «жесткой» воде.
Обрастая накипью (коростой) он плохо отдает тепло и выгорает.
Это важно во избежания дальнейшей течи под уплотнителем.
- 10%-износ щеток коллекторного двигателя, ослабление контактов, обрыв ремня привода
Снимаем ремень, откручиваем винты и снимаем двигатель. На двигателе две щётки, каждая крепиться двумя шурупами. Откручиваем шурупы и снимаем щётки.
Осмотрите клемму подвода питания двигателя с платы и провод заземления.
Очень часто контакты окисляются от влажности и машинка из-за этого выдает ошибку.
Этот размер должен быть не меньше 1 см. Оптимальный вариант 1,5 см. После этого всё собираем и устанавливаем на место.
- 10%-посторонний шум (подшипники, амортизаторы, посторонний предмет)
Заклинив шкив, откручиваем откручиваем верхнюю прижимную гайку вала против часовой стрелки.
Типоразмеры подшипников и сальников Ардо:
Это относится к современной технике — начиная с 2000 года (модели AE800X, AED1000X, TL1ОООEX).
Благодаря ему можно произвести диагностику (модуль управления DMPU):
Закрываем люк (без белья).Устанавливаем выбор программ на 30°С до щелчка.Регулятор температуры в положение 0°С. Включаем.Происходит вращение барабана при 250 оборотов в минуту. Для проверки кнопок половинная загрузка, дополнительное полоскание и других, жмем их.Происходит увеличение скорости отжима с 250 до максимальных, предусмотренных в данной модели. При отсутствии дополнительных функций нажимаем на кнопку отжим.
При выявлении сбоев замигают индикаторы.
Коды ошибок Ardo
- E00 | E01
– Слив. Прочистить сливной фильтр и сливные патрубки.
E02
– Вода некорректно поступает или сливается. Возможно, сливной шланг расположен не правильно.
E03
– Вода не сливается из бака, так же время слива превысило 3 минуты.
F2
– Датчик температуры.
F4
– Выдается на дисплее, если отсутствует слив воды. Возможная причина – сливной насос.
F5
– Вода сливается, и моментально заливается. Проблема как правило в фильтре подачи воды.
F6 | F9 | F12
– Электронный модуль.
F8
– Вода в баке превысила доступный уровень. Подозрение на клапан аквастопа.
F13 | F14
– Критические.
Коды неисправностей «Ардо»
Определить место неполадки помогут коды ошибок: Е00/Е01, Е02, Е03, F2, F4, F5, F6/F9/F12, F8, F13/F14. Плата управления проводит диагностику системы при поломке и выдает на дисплее набор символов. Каждый из них указывает на отдельную проблему. Расшифровку ошибок можно найти в инструкции по эксплуатации и нашей статье.
| Код неисправности | Что означает | Как устранить своими руками |
| Е00/Е01 | Не сливается вода из бака | Устраните засор в сливном тракте (фильтре, патрубке). Проведите диагностику насоса |
| Е02 | Проблемы с отжимом и полосканием | Вода уходит самосливом. Проверьте расположение шланга. Он должен находиться на расстоянии 40 см от пола. При необходимости расправьте шланг, удалите засор |
| Е03 | Прошло 3 минуты, вода не уходит из бака | Осмотрите контакты от электронной платы до насоса. Проведите диагностику платы в участке управления помпой |
| F2 | Некорректная работа нагрева | Что проверить: |
- Исправность ТЭНа и его проводки.
- Работоспособность термодатчика
- Удалить мусор со сливного фильтра, шланга, патрубка.
- Заменить сломанный насос
- Прессостата.
- Заборного клапана
- Замену щеток мотора.
- Ремонт обмоток.
- Установку нового модуля
Типичные неисправности
Стиралки Ardo делятся на две основные категории по типу загрузки:
- Вертикальные (Ardo TLN 85 SW, T80X, TLN 106 SA).
- Фронтальные (Ardo SE 810, FLN 126 LW, A 1033, WDO 1485 L).
Стиральная машина Ardo («Ардо») с вертикальной загрузкой отличается компактным корпусом, который без труда занимает пространство между ванной и раковиной. Но не обходится без недостатков.
Вот на что жалуются пользователи:
- Машинки с длительным сроком эксплуатации (более 5 лет) самопроизвольно открывают створки барабана. Это приводит к заклиниванию и отрыву створок.
- Верхняя крышка барабана часто подвергается коррозии, потому что подача воды проводится через верх.
- Плотнее закрывать створки. Очищать защелку от мусора, налипшего порошка.
- Не перегружать бак бельем.
- Соблюдать дозировку моющего средства, чтобы предупредить пенообразование.
- Протирать барабан сухой тряпкой после стирки, чтобы избежать коррозии.
( 2 оценки, среднее 5 из 5 )
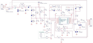
Большинство современных стиральных машин (СМ) разных производителей имеют встроенные средства внутренней диагностики. В одних СМ при возникновении различных неисправностей на панели управления отображаются соответствующие коды ошибок (ELECTROLUX, ZANUSSI). В других машинах кроме кодов ошибок есть возможность тестирования СМ в различных режимах работы (HANSA, KAISER, GORENJE и др.), а в третьих предусмотрены только режимы тестирования. Рассматриваемые в этой статье СМ ARDO относятся к третьему типу. В ней автор подробно описывает активацию тестового режима, а также порядок прохождения сервисных тестов.
Блок-схема
На рис. 1 показана блок-схема СМ ARDO с дисплеем (и с сушкой), выполненной на базе электронного модуля MINISEL. Существуют и другие линейки СМ, в которых дисплей отсутствует – отображение режимов в них обеспечивается светодиодными индикаторами.
Рис. 1. Блок-схема стиральной машины ARDO с дисплеем и сушкой, где:
DSS – замок дверцы люка;
• PREN – датчик уровня (прессостат);
• IF – сетевой фильтр;
• AS – выключатель питания;
• HE – ТЭН стирки;
• EVP – клапан залива горячей воды;
• EVL – клапан залива холодной воды;
• TH90 – защитный термостат 90°С;
STAT 1/2 – выводы обмотки статора приводного мотора;
• 1/2 САMPO – отвод обмотки статора приводного мотора;
• DHE – ТЭН сушки;
• VA – мотор сушки;
• CU – электронный модуль (линейки MINISEL).
PS – сливной насос (помпа);
• TR – датчик температуры (NTC) воды в баке;
• TA^O – тахогенератор;
• TM – защитный термостат приводного мотора;
• ROT 1/2 – выводы обмотки ротора приводного мотора;
В обоих случаях они различаются лишь модификациями модулей MINISEL, типами плат панелей управления и другими опциями, например, наличием сушки.
Как видно из рисунка, все основные элементы СМ связаны с модулем: датчики, исполнительные элементы, элементы управления и индикации. Сервисный тест, описание которого будет приведено ниже, позволяет проверить работоспособность большинства из этих элементов.
Примечание. Схема, приведенная на рис. 1, не является универсальной, она справедлива только для модели WD 80S. В других моделях CM ARDO, выполненных на основе модулей MINISEL, конфигурация внешних элементов, назначение контактов соединителей электронного модуля и плат индикации могут отличаться.
Виды панелей управления СМ ARDO (модуль MINISEL)
Перечисление всех моделей СМ ARDO на основе модуля MINISEL займет слишком много времени, поэтому для наглядности (и узнаваемости) приведем лишь внешний вид панелей управления (ПУ) этих стиральных машин. На рис. 27 показан внешний вид ПУ управления СМ ARDO различных стилей без ручки переключения температуры (наименования стилей приведены в соответствии с заводской классификацией).
Рис. 2. Панель управления, стиль CG
Рис. 3. Панель управления, стиль CB
Рис. 4. Панель управления, стиль CD
Рис. 5. Панель управления, стиль CM (4 функциональные кнопки)
Рис. 6. Панель управления, стиль CМ (7 функциональных кнопок)
Рис. 7. Панель управления, комбинированный стиль CB/CE/CD/CL/CM
На рис. 8 и 9 показан внешний вид ПУ, которые имеют отдельный регулятор (ручку) выбора температуры нагрева воды в баке СМ.
Рис. 8. Панель управления, комбинированный стиль AKE/AW
Рис. 9. Панель управления, стили AKE/AUE/AW, AVE1/2
Рассмотрим порядок активации сервисного режима и выполнения сервисных тестов.
Тестовый режим
Активация тестового режима
Перед выполнением операций по активации сервисного режима и проведением тестирования СМ необходимо убедиться в том, чтобы стиральная машина была подключена к водопроводной сети и сливу, дверца люка должна быть закрыта. Кроме того, в баке СМ не должно быть воды. Также отметим, что выполнение сервисных тестов будет невозможным, если в машине неисправен датчик температуры NTC (обрыв или короткое замыкание) и контактная группа прессостата (датчика уровня воды) не должна быть замкнута ни в одном из перечисленных положений: P11-Р16, Р11-Р14 (см. рис. 1).
Для активации сервисного режима в СМ с ПУ, внешний вид которых приведен на рис. 2-7, необходимо выполнить следующие действия:
– переводят ручку селектора программ в положение “6 часов” (см. рис. 10 – на примере ПУ стиля CD);
– нажимают кнопку 4 – ЭНЕРГИЧНАЯ СТИРКА и, удерживая ее, нажимают кнопку СЕТЬ.
После этого СМ должна перейти в тестовый режим.
Рис. 10. Активация тестового режима (панель управления стиля CD)
Примечание. Мнемоническое обозначение кнопки ЭНЕРГИЧНАЯ СТИРКА может быть таким – Щ. Если же подобный значок на ПУ отсутствует, нажимают кнопку VJJJ Чтобы избежать путаницы, на рис. 2-9 указанная кнопка выделена цветом или стрелкой.
Для моделей с тремя и четырьмя опционными кнопками (стиль ПУ AKE/AW- см рис. 
Для СМ с ПУ, внешний вид которых показан на рис. 8 и 9, порядок активации сервисного режима иной:
– переводят ручку селектора программ в положение “6 часов”;
– переводят ручку выбора температуры в положение “9 часов”;
– нажимают и удерживают кнопку ЭНЕРГИЧНАЯ СТИРКА (на время не менее 6 с), одновременно включают питание СМ кнопкой СЕТЬ.
После этого СМ должна перейти в тестовый режим. В этом случае в некоторых моделях СМ одновременно загорятся все светодиодные индикаторы фаз стирки (они расположены вертикально – см. рис. 6, 7 и 9).
Выполнение сервисных тестов
После того как СМ была переведена в тестовый
режим, можно запустить выполнение, собственно, сервисных тестов.
Всего тестов 6 – они проверяют работоспособность элементов СМ в различных режимах работы. При выборе каждого последующего теста переключают ручку селектора программ на одну позицию против часовой стрелки относительно положения “6 часов” (см. рис. 11а).
Рис. 11. Положение ручки селектора программ при выборе тестов СМ
Перечислим основные сервисные тесты и порядок их выполнения.
Тест 1 (автотест)
Запуск этого теста происходит автоматически после активации тестового режима (см. выше). При выполнении этого теста проверяется исправность температурного датчика NTC (цепь датчика – на обрыв или короткое замыкание), прессостата, дисплея (если есть), замка блокировки дверцы и основных функциональных кнопок на ПУ
Работоспособность функциональных кнопок(кроме кнопки включения питания) проверяют следующим образом: при нажатии на кнопку загорается соответствующий индикатор на ПУ (или кнопка подсвечивается), а при повторном нажатии – гаснет. Успешное прохождение автотеста в СМ разного стиля отображается по-разному. Например, в моделях СМ со светодиодным индикатором фаз стирки по завершении автотеста гаснет верхний светодиод (при выполнении остальных тестов – также последовательно гаснут соответствующие светодиоды), а в СМ с дисплеем отображается сообщение “1.25” и др.
Тест 2
Ручку селектора программ переводят в положение, указанное на рис. 11б.
Вначале открывается клапан залива холодной воды. Залив воды в СМ продолжается до тех пор, пока не замкнется контактная группа Р11-Р14 прессостата, что соответствует номинальному уровню воды в баке (см. рис. 1). Залив воды происходит через отделение дозатора для ПРЕДВАРИТЕЛЬНОЙ СТИРКИ.
Тест 3
Ручку селектора программ переводят в положение, указанное на рис. 11в.
Вначале включается ТЭН и происходит нагрев воды в баке до 60°С. Затем барабан СМ начинает реверсивно вращаться в циклическом режиме со скоростью 45 об/мин (как в режиме стирки). При выполнении этого теста исполнительный механизм дозатора переводится в положение для залива воды в отделение ОСНОВНОЙ СТИРКИ. Вода в этом случае не заливается.
Тест 4
Ручку селектора программ переводят в положение, указанное на рис.11г
Включается сливной насос (помпа). Одновременно барабан СМ начинает вращаться как при отжиме. Скорость отжима соответствует выбранному значению на ПУ (ее можно установить соответствующей кнопкой перед выполнением теста). При выполнении этого теста исполнительный механизм дозатора переводится в положение для залива воды в отделение КОНДИЦИОНЕРА. Вода в этом случае не заливается.
Тест 5
Ручку селектора программ переводят в положение, указанное на рис. 11д.
В течение 10 с включается клапан залива горячей воды (если в данной модели СМ он есть). Данная операция выполняется, если в баке отсутствует вода (сливной насос откачал воду при прохождении предыдущего теста) – контактная группа прессостата не должна быть замкнута ни в одном из положений: Р11-Р16, Р11-Р14.
Одновременно барабан СМ начинает реверсивно вращаться (как в режиме стирки).
При выполнении этого теста исполнительный механизм дозатора остается в положении для залива воды в отделение КОНДИЦИОНЕРА.
Тест 6
Ручку селектора программ переводят в положение, указанное на рис. 11е.
Включаются вентилятор и ТЭН сушки (для моделей СМ с сушкой)
Выход из тестового режима производится, если выключить питание СМ кнопкой СЕТЬ.
При выполнении сервисного теста можно с помощью приборов проконтролировать подачу питания на исполнительные элементы СМ (ТЭН, приводной мотор, клапаны залива воды, помпа), а также проверить в “горячем” режиме элементы контроля (тахогенера-тор, прессостат, датчик температуры и др.) и сделать заключение об их исправности.
Необходимо помнить, что сервисный тест не является панацеей при проверке работоспособности тех или иных элементов СМ.
Можно привести интересный случай из практики ремонта, когда выполнение сервисного теста привело к устранению неисправности СМ.
На одной из рассматриваемых выше моделей СМ ARDO отсутствовал нагрев ТЭНа, а в сервисном тесте (в частности, в “тесте 3”) процедура нагрева воды до 60°С выполнялась без замечаний (ТЭН и датчик температуры были исправны). Однако, после выполнения теста СМ дефект больше не проявлялся.
В заключение необходимо отметить, что описанный выше сервисный тест является скорее полезным подспорьем при диагностике стиральных машин – в любом случае грамотное решение о неисправности тех или иных элементов СМ принимает только специалист, основываясь на своих знаниях и опыте.
Ardo
washing machine error codes, reset procedure, main board schematic
Error codes
E00,E01:
Drain from washing machine.
E02:
Incorrect Drain / Fill of water and spin, incorrect drain hose position.[System
malfunction]
E03:
no discharge of water from the tank or the drainage time has been exceeded
[more than three minutes]
A
technical malfunction which in any case should be addressed to the service
center.
F2:
Temperature Sensor problems in the control module or with the heating element.
F4:
malfunction in the drain pump. Need replacement.
F5: simultaneous drain and set of water. The drain hose is not properly connected or
there are problems in the water supply filter.
F6,
F12: water overflow in the tank. Module or motor malfunction.
F8:
excessive water level in the tank. Water
level sensor problem. Solenoid valve should be checked.
F13,
F14: water level sensor problem with
solenoid valve.
Reset
[A-Models]
By
pressing the “Off “button, wait for at least one minute, and then press the
“On” button.
Reset
the control panel by Hold down the “Back” and “My Cycles” buttons simultaneously
for three seconds, and then release both the buttons.
Write
down any errors displayed in case the washing machine ultimately needs a
service call, if the word “More” is
displayed, press the “More” to identify the rest of the errors. To exit, press
“Exit”.
Unplug
the machine and plug back.
Press
the ‘Power” button and the “Start/Stop” button simultaneously the machine powers ON, the Home screen pops
up, signaling theat the machine is alright.
Ardo CO3012SA schematic
Ardo TL1000 schematic
Reset
[B-Models]
Unplug
the machine for 30 seconds.
Plug
it back, and after 30 seconds push the “Pause/Cancel/Stop” button two times and
choose a wash cycle.
Press
the “Start” button until wash cycle begins, to ensure that the machine is
functioning well.
To
reset the error message.
To
cancel the message, turn the rotary selector to “Stop/End” or press the
“Start/Stop” switch for 5 seconds. Then switch the machine Off and back On
again. If the fault message reappears
again, take off the service panel button on the red-brown heater located on the
left side.
Не кидайтесь ссаными тряпками, на правах радиолюбителя, чинил дважды…
Проблема №1 — выбило автомат во время стирки, при включении горели все лампы на табло, реакции на управление нет.
Как показало вскрытие, вышел из строя модуль управления Minisel 800: — пробит диодный мост — прогар дорожки ведущей к силовой обмотке двигателя — пробит симистор управления двигателем Заменил элементы, восстановил дорожку и спустя пару стирок назрела новая проблема:
Проблема №2 — через пару успешных стирок, барабан начинал крутиться рывками (мигал свет, подъедало ремень, в итоге симистор снова умер и машинка снова стала «кирпичем»)
Как показало вскрытие, снова вышел из строя модуль управления Minisel 800: — пробит симистор управления двигателем Заменил симистор на более качественный аналог от ST с запасом по току (16А вместо 12А)
P.S.: Пользуясь случаем в качестве профилактики: — обработал ремень кондиционером-натяжителем приводных ремней от Hi-Gear (есть положительный опыт) — почистил нагреватель от накпипи (в лимонной кислоте до заводской чистоты)
Схема в интернете оказалась баянистой, судя по ней — симистор комутирует КЗ (фазу на землю), а не двигатель.
Ознакомьтесь с рекомендациями по ремонту стиральной машины Ardo от мастера!
Производитель (в переводе с итальянского техника для дома) — компания Antonio Merloni.
Стандартные с фронтальной загрузкой — модели с индексом FL. С сушкой — WD.
ОБЩИЕ ХАРАКТЕРИСТИКИ СТИРАЛЬНО СУШИЛЬНОЙ МАШИНЫ Стирально с…
Страница 2
- Изображение
- Текст
SM512
2
ОБЩИЕ ХАРАКТЕРИСТИКИ
СТИРАЛЬНО СУШИЛЬНОЙ МАШИНЫ
Стирально сушильная машина является электробытовым прибором, в котором в выбранном пользователем режиме можно стирать и высушивать любой тип ткани, за исключением пуховиков и стеганых одеял.
Внешняя сторона конструкции выполнена из металлических панелей, подвергнутых специальной антикоррозионной обработке и покрытых краской (9 слоев) для придания машине приятного эстетического вида.
Двигатель и все движущиеся части прибора выполнены таким образом, чтобы гарантировать минимальный уровень шума во время его работы.
Широкий барабан выполнен из нержавеющей стали, прочно закреплен к конструкции и не имеет заостренных частей. Это обеспечивает хорошее качество стирки и носкость вещей.
На панели программ четко показаны все типы стирки и сушки. Широко раскрывающаяся дверца дает возможность удобно загружать и выгружать из машины вещи.
Отличная устойчивость стиральной машины является результатом длительных исследований, проводимых для поиска равновесия находящихся в движении масс.
Высушивание вещей производится быстро и легко за счет использования специальных систем регенерации и рециркуляции тепла, дающих значительную экономию электроэнергии.
Прибор соответствует нормам безопасности EN 60335 по эксплуатации электробытовых приборов и нормам защиты от радиотелефонных помех ЕЭС 87/308 от 02.06.87.
Прибор предназначен для бытового применения и работает на электрическом напряжении 220 В.
На изделие имеется сертификат Ростеста
В случае обращения в
авторизованный сервисный центр сообщите заводской
номер стирально сушильной машины, указанный на информационной табличке прибора и
в гарантийной книжке
Машина предназначена только длябытового применения…
Страница 3
- Изображение
- Текст
SM512
3
✽
Машина предназначена только для бытового применения.
✽
Любое изменение или попытка внести изменения в прибор могут оказаться опасными для пользователя и вызвать повреждение самой стиральной машины.
✽
Учитывая значительный вес машины, следует соблюдать особые правила техники безопасности во время ее перемещения.
✽
Запрещается пользоваться машиной детям без присмотра взрослых.
✽
Любые изменения водопроводной или электрической
сети
должны
выполняться специалистами.
✽
Установив машину, проверьте, чтобы она не стояла на электрическом кабеле питания.
✽
Прежде чем включить машину, удалите весь упаковочный материал и блоки, использованные для ее перевозки (предохранительные
винты).
В
противном случае можно серьезно повредить как машину, так и квартиру.
✽
Если прибор устанавливается на покрытый паласом пол, следует проверить, чтобы между стиральной машиной
и
полом
свободно
циркулировал воздух.
✽
Стиральная машина должна быть подключена к электрической сети с заземлением согласно правил техники безопасности.
✽
В конце каждой стирки необходимо отсоединить вилку машины от сети и перекрыть клапан подачи воды.
✽
Не вставляйте и не вынимайте электрическую вилку из сети мокрыми руками.
✽
Не следует перегружать стиральную машину.
✽
Стирайте в машине только ткани, пригодные для машинной стирки. При наличии сомнений обратитесь к рекомендациям
изготовителя,
приведенным в виде символов на этикетке одежды (смотри „Символы ухода за одеждой” стр.6).
✽
Прежде чем положить вещи в стиральную машину, проверьте, чтобы все карманы были пусты. Твердые и заостренные предметы, как например, монеты, булавки, гвозди, винты или камни могут серьезно повредить машину.
✽
Нельзя стирать в стиральной машине вещи, испачканные составами с содержанием бензина.
В том случае, если пятна выводятся растворителями, следует подождать, пока они полностью не испаряться с поверхности ткани, прежде чем класть вещи в машину.
✽
По завершении цикла стирки или после отключения машины ее можно открыть только по прошествии одной минуты.
✽
В конце стирки дорожек, покрывал и прочих тканей из длиных волокон, нужно проверить
фильтр
и
при
необходимости очистить его.
✽
Перед длительным запланированным отсутствием дома или же, когда предполагается, что стиральная машина не будет долго использоваться, необходимо вынуть вилку из розетки и закрыть
кран
подачи
воды.
Рекомендуется также оставить дверь машины приоткрытой для обеспечения вентиляции машины внутри.
✽
Не подвергайте стиральную машину воздействию атмосферных явлений.
✽
Ни в коем случае не пытайтесь сами отремонтировать неисправности прибора, так как произведенный неспециалистами ремонт может вызвать серьезные повреждения машины и лишит Вас права на гарантийный ремонт.
✽
Ремонт прибора должен произ водиться только персоналом центров по обслуживанию. Для ремонта должны использоваться только оригинальные запасные части.
ЗАМЕЧАНИЯ И СОВЕТЫ ДЛЯ ПОЛЬЗОВАТЕЛЯ
Коды неисправностей «Ардо»
Определить место неполадки помогут коды ошибок: Е00/Е01, Е02, Е03, F2, F4, F5, F6/F9/F12, F8, F13/F14. Плата управления проводит диагностику системы при поломке и выдает на дисплее набор символов. Каждый из них указывает на отдельную проблему. Расшифровку ошибок можно найти в инструкции по эксплуатации и нашей статье.
| Код неисправности | Что означает | Как устранить своими руками |
| Е00/Е01 | Не сливается вода из бака | Устраните засор в сливном тракте (фильтре, патрубке). Проведите диагностику насоса |
| Е02 | Проблемы с отжимом и полосканием | Вода уходит самосливом. Проверьте расположение шланга. Он должен находиться на расстоянии 40 см от пола. При необходимости расправьте шланг, удалите засор |
| Е03 | Прошло 3 минуты, вода не уходит из бака | Осмотрите контакты от электронной платы до насоса. Проведите диагностику платы в участке управления помпой |
| F2 | Некорректная работа нагрева | Что проверить: |
- Исправность ТЭНа и его проводки.
- Работоспособность термодатчика
- Удалить мусор со сливного фильтра, шланга, патрубка.
- Заменить сломанный насос
- Прессостата.
- Заборного клапана
- Замену щеток мотора.
- Ремонт обмоток.
- Установку нового модуля
Типичные неисправности
Стиралки Ardo делятся на две основные категории по типу загрузки:
- Вертикальные (Ardo TLN 85 SW, T80X, TLN 106 SA).
- Фронтальные (Ardo SE 810, FLN 126 LW, A 1033, WDO 1485 L).
Стиральная машина Ardo («Ардо») с вертикальной загрузкой отличается компактным корпусом, который без труда занимает пространство между ванной и раковиной. Но не обходится без недостатков.
Вот на что жалуются пользователи:
- Машинки с длительным сроком эксплуатации (более 5 лет) самопроизвольно открывают створки барабана. Это приводит к заклиниванию и отрыву створок.
- Верхняя крышка барабана часто подвергается коррозии, потому что подача воды проводится через верх.
- Плотнее закрывать створки. Очищать защелку от мусора, налипшего порошка.
- Не перегружать бак бельем.
- Соблюдать дозировку моющего средства, чтобы предупредить пенообразование.
- Протирать барабан сухой тряпкой после стирки, чтобы избежать коррозии.
в зависимости от модели…
Страница 4
- Изображение
- Текст
SM512
4
УСТАНОВКА МАШИНЫ (в зависимости от модели)
V
Для транспортировки качающийся узел машины зафиксирован 4 распорками на винтах. Перед тем как приступить к использованию машины, открутите блокировочные винты и выньте их вместе
с
блокировочными
распорками. Сохраните винты и распорки для возможных переездов в будущем.
Закройте отверстия на задней панели прилагаемыми
в
комплекте
заглушками. Примечание: Если распорки остались внутри машины, снимите заднюю панель, выньте их и установите панель на место.
Для транспортировки качающийся узел машины зафиксирован 4 распорками на винтах. Перед тем как приступить к использованию машины, открутите блокировочные винты ключом.
Вставьте в отверстия отвертку и выньте 4 пластмассовые блокировочные распорки, как показано на рисунке. Примечание: Если распорки остались внутри машины, снимите заднюю панель, выньте их и установите панель на место.
Установка и выставление уровня стиральноймашины Выбрав для…
Страница 5
- Изображение
- Текст
SM512
5
Установка и выставление уровня стиральной машины
Выбрав для машины подходящее место, выставите ее по уровню при помощи регулируемых ножек [Рис. 3]. Обратите особое внимание на выбор положения машины, на ее выровненность и на прочность затяжки контргаек. В том случае, если выставление стиральной машины по уровню не выполнено правильно, машина будет неустойчива, во время работы будет шуметь, что может впоследствии привести к ее повреждению.
Если машина устанавливается на паласное покрытие, следует проверить, чтобы между ней и полом свободно циркулировал воздух.
Не рекомендуется устанавливать стиральную машину в помещениях, где температура может опуститься ниже 0
o
C.
Подключение к водопроводу
➘
Давление воды в водопроводной сети должно быть в пределах 0,05 1,00 мПа (0,5 10 bar.)
➘
До подключения машины откройте кран и дайте воде стечь, чтобы трубы очистились от загрязнений, типа песка и ржавчины (выполнение данной операции имеет особое значение для тех случаев, когда стиральная машина долгое время не использовалась, или когда она подключается к изогнутому трубопроводу подачи воды).
➘
Заливной шланг должен быть соединен с краном холодной воды резьбовым патрубком 3/4”.
➘
Между краном и трубой проложите фильтрующую прокладку, входящую в комплект машины, и затем туго затяните соединение [рис. 4].
➘
Положите прокладку и на другую оконечность заливного шланга и прикрутите ее к стиральной машине [рис. 5].
➘
Во время стирки кран подачи воды должен быть полностью открыт.
➘
Сливная труба воды должна находиться на высоте от 60 до 90 см [рис. 6].
➘
Если предусмотрен слив воды непосредственно в канализацию, свободный край трубы стиральной машины должен быть вставлен в канализационную трубу с внутренним диаметром не менее 40 мм.
➘
Следите за тем, чтобы сливная труба машины не была герметично вставлена в канализационную трубу, с тем, чтобы сифон не заполнялся воздухом, и соответственно, не происходил перелив воды.
➘
В случае, если вода сливается в мойку или куда либо еще, свободная оконечность трубы должна быть закреплена в месте ее перегиба специальным держателем, входящим в комплект машины. Таким образом положите трубу на край мойки и закрепите держатель так, чтобы труба не упала [рис. 7]. Сточный канал мойки должен быть чистым с тем, чтобы вода могла течь по нему свободно.
MIN. 60 CM MAX.90 CM
ЭКСПЛУАТАЦИЯ СТИРАЛЬНОЙ МАШИНЫ Внимание: перед тем как прис…
Страница 9
- Изображение
- Текст
SM512
9
ЭКСПЛУАТАЦИЯ СТИРАЛЬНОЙ МАШИНЫ
Внимание: перед тем как приступить к первой стирке, следует выполнить краткий цикл стирки без загрузки белья. Это дает возможность проверить работу стиральной машины и очистить барабан. Меры предосторожности перед началом стирки:
Проверьте правильность подключения к водопроводной сети: кран подачи воды должен быть открыт, а сливной шланг должен находиться в соответствующем положении (см. раздел «Установка» и рисунки 4 7). Проверьте, чтобы ручка программатора находилась в положении stop/стоп. Сухими руками вставьте вилку в розетку. Рассортируйте белье, распределив его по типам тканей (проверьте символы на этикетках). Прежде чем загружать одежду в барабан, проверьте, чтобы: карманы одежды были пусты, были зашиты разорванные части, были закрыты молнии, застегнуты пояса, пряжки и крючки, были предварительно выведены пятна.
Выполнение цикла стирки: (последовательность операций, которые следует выполнить перед установкой выбранного цикла и включением машины) 1.
Откройте дверцу люка.
2.
Загрузите белье в барабан и закройте дверцу люка. Внимание: Запрещается перегружать стиральную машину. Не рекомендуется стирать вещи, впитывающие большое количество воды, например, ковры.
3.
В соответствующие отделения засыпьте стиральный порошок с низким пенообразованием для автоматических стиральных машин и залейте кондиционер (см. раздел «Использование стиральных средств»).
4.
Закройте ящичек для стиральных средств. Внимание: Во избежание утечки воды во время работы машины не вынимайте ящичек для стиральных средств.
5.
Выберите нужную программу и температуру при помощи соответствующих ручек. ВНИМАНИЕ!!! Не вращайте ручку программатора против часовой стрелки. Если Вы случайно прокрутили ручку дальше отметки выбранной программы стирки, ее нельзя повернуть обратно. Поверните ручку программатора дальше по часовой стрелке до нужного положения.
6.
Для установки требуемых функций нажмите соответствующие кнопки.
7.
Для включения машины потяните ручку программатора на себя или нажмите кнопку вкл/выкл (если предусмотрена в данной модификации), после чего должна загореться контрольная лампочка.
По завершении программы стирки машина останавливается на одной из отметок STOP/СТОП программатора: 1.
Выключите машину нажатием ручки программатора или кнопки вкл/выкл (если предусмотрена).
2.
Выньте белье из машины.
3.
Сухими руками выньте вилку из розетки.
4.
Закройте кран подачи воды.
Что ломается по статистике чаще всего:
- 30%-засор сливного тракта, износ и поломка помпы:
Открываем загрузочный люк, на наклейке определяем модель машинки.
Меняем помпу, которая находится внизу справа с тыльной стороны.
Проверяем помпу, чистим — при неисправности меняем ее.
Со временем появляется механическая выработка на валу.Крыльчатка болтается и плохо выкачивает воду.
- 20%-неисправность электронной платы управления:
Плата MINISEL:
Модели Ардо FL1000,FL1202,FLS81S,A800XEL, AE810, AE800X, SE810, FLS81S, AED1000X,TL1000EX, TL1010E ANNA610, ANNA 600X, A410, A610, A500, A1000.
Смотрим источник питания и уровень постоянных напряжений (5 и 12 В) на его выходах. Если напряжения на выходе ИП отсутствуют, проверяют соответствующие элементы — сетевой выключатель, сетевой фильтр, силовой трансформатор Т1, выпрямитель (D11-D14),микросхему U1.
Модуль DMPU:
Модели A800, A804, A810, A814, WD800X, S1000X, T80, T800, TL800X, TL804 и др.
Неисправности в модуле DMPU
По модулю питания:
обрыв сопротивлений R51 (А, В); стабилизатор U3; стабилитрон D24 (короткое замыкание); обрыв варистора VDR5.
По управлению двигателем:
реле К1, К2; рсимистор ТR2. Диоды D1-D6, D9-10, D15, D23.
Уходящий в прошлое модуль DMPA:
Используются в машинках,имеющих в своем составе асихронный приводной мотор и механический командоаппарат.
Модели A1000PL, A1000XCZ, A1000XPL, WD1000PL, TL1000X и др.
Износ тэна увеличивается при «жесткой» воде.
Обрастая накипью (коростой) он плохо отдает тепло и выгорает.
Это важно во избежания дальнейшей течи под уплотнителем.
- 10%-износ щеток коллекторного двигателя, ослабление контактов, обрыв ремня привода
Снимаем ремень, откручиваем винты и снимаем двигатель. На двигателе две щётки, каждая крепиться двумя шурупами. Откручиваем шурупы и снимаем щётки.
Осмотрите клемму подвода питания двигателя с платы и провод заземления.
Очень часто контакты окисляются от влажности и машинка из-за этого выдает ошибку.
Этот размер должен быть не меньше 1 см. Оптимальный вариант 1,5 см. После этого всё собираем и устанавливаем на место.
- 10%-посторонний шум (подшипники, амортизаторы, посторонний предмет)
Заклинив шкив, откручиваем откручиваем верхнюю прижимную гайку вала против часовой стрелки.
Типоразмеры подшипников и сальников Ардо:
Это относится к современной технике — начиная с 2000 года (модели AE800X, AED1000X, TL1ОООEX).
Благодаря ему можно произвести диагностику (модуль управления DMPU):
Закрываем люк (без белья).Устанавливаем выбор программ на 30°С до щелчка.Регулятор температуры в положение 0°С. Включаем.Происходит вращение барабана при 250 оборотов в минуту. Для проверки кнопок половинная загрузка, дополнительное полоскание и других, жмем их.Происходит увеличение скорости отжима с 250 до максимальных, предусмотренных в данной модели. При отсутствии дополнительных функций нажимаем на кнопку отжим.
При выявлении сбоев замигают индикаторы.
Коды ошибок Ardo
- E00 | E01
– Слив. Прочистить сливной фильтр и сливные патрубки.
E02
– Вода некорректно поступает или сливается. Возможно, сливной шланг расположен не правильно.
E03
– Вода не сливается из бака, так же время слива превысило 3 минуты.
F2
– Датчик температуры.
F4
– Выдается на дисплее, если отсутствует слив воды. Возможная причина – сливной насос.
F5
– Вода сливается, и моментально заливается. Проблема как правило в фильтре подачи воды.
F6 | F9 | F12
– Электронный модуль.
F8
– Вода в баке превысила доступный уровень. Подозрение на клапан аквастопа.
F13 | F14
– Критические.
Поломки – явление достаточно редкое, обычно связанное с неправильной эксплуатацией. Итальянская техника отличается высокой технологичностью и многофункциональностью.
Как провести сервисный тест, оснащенных платой MINI-SEL:
Панели управления имеют разный вид Действия для перехода в режим проверки показаны на рисунках — переводят ручку селектора программ в положение «6 часов» — нажимают кнопку 4 — ЭНЕРГИЧНАЯ СТИРКА и, удерживая ее, нажимают кнопку СЕТЬ. После этого СМ должна перейти в тестовый режим.
СУШКА БЕЛЬЯ Стирка и сушкаВНИМАНИЕ…
Страница 10
- Изображение
- Текст
SM512
10
СУШКА БЕЛЬЯ
Стирка и сушка ВНИМАНИЕ!!! К стиральным порошкам и жидким моющим средствам некоторых
марок при покупке прилагаются специальные пластмассовые контейнеры, которые кладутся прямо в барабан стиральной машины. Подобные контейнеры применяются только для программ стирки, поэтому в случае использования режима сушки их не следует класть в барабан.
1.
Нажмите кнопку половинной загрузки.
2.
Не используйте кнопки “остановка с водой в баке” и “отключение центрифуги”.
3.
Установите время сушки при помощи ручки выбора времени сушки.
4.
Выберите программу и температуру стирки.
5.
Установите программу и температуру стирки.
6.
Включите машину, потянув на себя ручку программатора, или, если в машине предусмотрена кнопка ВКЛ/ВЫКЛ, нажмите на нее (загорится соответствующая контрольная лампочка).
7.
По окончании программы стирки машина остановится на одной из отметок STOP программатора.
8.
По окончании сушки ручка выбора времени сушки остановится на нулевой отметке.
9.
Выключите машину, нажав на ручку программатора, или, если предусмотрена кнопка ВКЛ/ВЫКЛ, нажмите на нее (соответствующая контрольная лампочка погаснет).
10. Выньте белье. 11. Сухими руками выньте вилку из розетки. 12. Закройте водопроводный кран.
Только сушка ВНИМАНИЕ!!! Нельзя сушить изделия, которые предварительно были
обработаны растворителями или веществами на основе бензина, поскольку данные вещества могут привести к взрыву. Режим сушки не работает при установке программы стирки шерсти. Если во время стирки используются контейнеры для стирального порошка или жидких моющих средств, перед выполнением сушки их следует вынуть из барабана. Следите затем, чтобы не пересушить белье. Лучше оставить его слегка влажным, так как при пересушивании белье сильно мнется и потом его трудно гладить. Нельзя сушить в машине: спальные мешки, перины, подушки и большие покрывала, так как, расширяясь в процессе сушки, они препятствуют поступлению воздуха в машину. Режим сушки можно устанавливать, только когда ручка программатора находится в положении STOP.
1.
Загрузите в машину белье, и правильно закройте дверцу люка. ВНИМАНИЕ!!! Для получения наилучшего результата не превышайте следующие нормы загрузки: 2,5 кг для прочных тканей (2 кг для белья очень больших или очень маленьких размеров); 1,5 кг для смешанных или синтетических тканей. При соблюдении вышеуказанных норм загрузки белье будет свободно вращаться в барабане, не будет мяться и результат будет превосходным.
Комментарии
Выделить → Я нашла инструкцию для своей стиральной машины здесь! #manualza
- Кликнуть →
Если ничего не помогает, прочтите, наконец, инструкцию!
Мануалза!manualza.ru
Всё ещё не с нами?
Что ломается по статистике чаще всего:
- 30%-засор сливного тракта, износ и поломка помпы:
Открываем загрузочный люк, на наклейке определяем модель машинки.
Открутив спереди внизу сливной фильтр, чистим его.
Меняем помпу, которая находится внизу справа с тыльной стороны.
Ослабляем хомут на патрубке сливного насоса.
Проверяем помпу, чистим — при неисправности меняем ее.
Со временем появляется механическая выработка на валу.Крыльчатка болтается и плохо выкачивает воду.
- 20%-неисправность электронной платы управления:
Плата MINISEL:
Модели Ардо FL1000,FL1202,FLS81S,A800XEL, AE810, AE800X, SE810, FLS81S, AED1000X,TL1000EX, TL1010E ANNA610, ANNA 600X, A410, A610, A500, A1000.
Смотрим источник питания и уровень постоянных напряжений (5 и 12 В) на его выходах. Если напряжения на выходе ИП отсутствуют, проверяют соответствующие элементы — сетевой выключатель, сетевой фильтр, силовой трансформатор Т1, выпрямитель (D11-D14),микросхему U1.
Модуль DMPU:
Модели A800, A804, A810, A814, WD800X, S1000X, T80, T800, TL800X, TL804 и др.
Неисправности в модуле DMPU
По модулю питания:
обрыв сопротивлений R51 (А, В); стабилизатор U3; стабилитрон D24 (короткое замыкание); обрыв варистора VDR5.
По управлению двигателем:
реле К1, К2; рсимистор ТR2. Диоды D1-D6, D9-10, D15, D23.
Уходящий в прошлое модуль DMPA:
Используются в машинках,имеющих в своем составе асихронный приводной мотор и механический командоаппарат.
Модели A1000PL, A1000XCZ, A1000XPL, WD1000PL, TL1000X и др.
Износ тэна увеличивается при «жесткой» воде.
Обрастая накипью (коростой) он плохо отдает тепло и выгорает.
Вытаскивать надо резинку а не ТЭН. Так как вытаскивая ТЭН вы можете расклинивать резинку.?
Это важно во избежания дальнейшей течи под уплотнителем.
- 10%-износ щеток коллекторного двигателя, ослабление контактов, обрыв ремня привода
Снимаем ремень, откручиваем винты и снимаем двигатель. На двигателе две щётки, каждая крепиться двумя шурупами. Откручиваем шурупы и снимаем щётки.
Осмотрите клемму подвода питания двигателя с платы и провод заземления.
Очень часто контакты окисляются от влажности и машинка из-за этого выдает ошибку.
Каждая щётка установлена в щётко-держатель. Его можно разобрать на две половинки. Обратите внимание, на какую величину выступает щётка.
Этот размер должен быть не меньше 1 см. Оптимальный вариант 1,5 см. После этого всё собираем и устанавливаем на место.
- 10%-посторонний шум (подшипники, амортизаторы, посторонний предмет)
Заклинив шкив, откручиваем откручиваем верхнюю прижимную гайку вала против часовой стрелки.
Если сальник не наполнять специализированной смазкой и не смазывать ею втулку крестовины при сборе, сальник износится очень быстро, независимо от того, какого он качества, это проверенно на практике.
Не стоить экономить и импровизировать с литолом, солидолом и прочими смазками приобретайте лучше специализированные смазки, которые используются для смазки сальников.
Типоразмеры подшипников и сальников Ардо:
Это относится к современной технике — начиная с 2000 года (модели AE800X, AED1000X, TL1ОООEX).
Благодаря ему можно произвести диагностику (модуль управления DMPU):
Закрываем люк (без белья).Устанавливаем выбор программ на 30°С до щелчка.Регулятор температуры в положение 0°С. Включаем.Происходит вращение барабана при 250 оборотов в минуту. Для проверки кнопок половинная загрузка, дополнительное полоскание и других, жмем их.Происходит увеличение скорости отжима с 250 до максимальных, предусмотренных в данной модели. При отсутствии дополнительных функций нажимаем на кнопку отжим.
При выявлении сбоев замигают индикаторы.
Коды ошибок Ardo
- E00 | E01
– Слив. Прочистить сливной фильтр и сливные патрубки.
E02
– Вода некорректно поступает или сливается. Возможно, сливной шланг расположен не правильно.
E03
– Вода не сливается из бака, так же время слива превысило 3 минуты.
F2
– Датчик температуры.
F4
– Выдается на дисплее, если отсутствует слив воды. Возможная причина – сливной насос.
F5
– Вода сливается, и моментально заливается. Проблема как правило в фильтре подачи воды.
F6 | F9 | F12
– Электронный модуль.
F8
– Вода в баке превысила доступный уровень. Подозрение на клапан аквастопа.
F13 | F14
– Критические.
Стиральные машины Ardo с дисплеем сигнализируют о неисправности кодом, начинающимся с буквы E или F. Далее следует число, по которому можно определить, что произошло. Ниже приводим все коды СМА Ардо с расшифровкой.
В интернет-магазине Самоделкин можно найти все необходимые запчасти для стиральных машин Ardo с гарантией.
|
Код |
Описание проблемы |
Возможные неисправности |
Возможные методы решения |
|---|---|---|---|
|
Е00 Е01 |
Нет слива. |
|
|
|
Е02 |
Стиральная машина плохо сливает или заливает воду, в результате чего страдает выполнение функции отжима |
|
|
|
Е03 |
Вода из бака стиральной машины не сливается более, чем три минуты. |
|
|
|
F2 |
Машина плохо греет воду в процессе выполнения рабочей программы. |
|
|
|
F4 Может возникать даже у новых, только что установленных машин (например, у Ardo 55FLBI148LW, TL128LW) |
Машина во время стирки отказывается сливать воду из бака. |
|
|
|
F5 |
Машина одновременно сливает и набирает воду. |
|
|
|
F6 F9 F12 |
Стиральная машина не выполняет заданной программы, барабан не вращается. |
|
|
|
F8 |
Машина набирает в бак чрезмерное количество воды, превышая ее допустимый уровень. |
|
|
|
F13 F14 |
Машина не выполняет заданную программу, не включает ни один из вариантов стирки. |
|
|
Если нет кода
Нажмите на нужную неисправность.
Tabella RUS Elet. 16-05-2002 15:56 Pagina 1
Colori compositi
C
M
Y
CM
MY
CY CMY
K
SM890
МОДЕЛЬ:
AED 800X — AED 1000X — AED 1200X
ОСНОВНЫЕ ФУНКЦИИ
СТИРАЛЬНОЙ МАШИНЫ
ПОЛЬЗОВАНИЕ СТИРАЛЬНОЙ МАШИНОЙ
▼
ЦИКЛ СТИРКИ
(последовательность операций для выполнения цикла стирки)
1.
Откройте дверцу люка.
2.
Загрузите белье в барабан и закройте дверцу люка.
Внимание: Запрещается перегружать стиральную машину. Не рекомендуется стирать в машине
вещи, поглощающие большое количество воды, например ковры.
3.
В соответствующие отделения засыпьте стиральный порошок с низким пенообразованием для
автоматических стиральных машин и залейте кондиционер (см. раздел «Применение стирального
порошка«).
4.
Закройте контейнер для стирального порошка. Во избежание утечки воды во время работы машины
не вынимайте контейнер для стирального порошка.
5.
Вставьте вилку в розетку и откройте кран подачи воды. Нажмите кнопку вкл/выкл G; загорится
контрольная лампочка, соответствующая последней установленной программе.
6.
При помощи ручки программатора P установите выбранные программу и температуру, соответствующие
типу ткани, из которой изготовлено предназначенное для стирки белье (см. раздел «ТАБЛИЦА
ПРОГРАММ«).
ПРИМЕЧАНИЕ: При выборе программы автоматически загорится контрольная лампочка
максимальной скорости отжима, разрешенной для выбранной программы, а на дисплее появится
время длительности цикла стирки. Одна из контрольных лампочек S загорится , показывая с какой
фазы стирки начнется выполнение программы.
7.
При помощи кнопки Н выберите скорость отжима (см. «УСТАНОВКА СКОРОСТИ ОТЖИМА«).
8.
При помощи кнопок С установите требуемые функции (см. «ДОПОЛНИТЕЛЬНЫЕ ФУНКЦИИ«). При
нажатии кнопки загорятся, и время, указываемое на дисплее, изменится соответственно установленным
функциям.
9.
Если требуется, нажмите кнопку I (см. «ОТЛОЖЕНЫЙ ПУСК«).
10.
Для пуска программы нажмите кнопку L (см. «КНОПКА ПУСКА«).
11.
По завершении программы стирки нажмите кнопку вкл/выкл G, чтобы выключить стиральную машину.
12.
Подождите 2 минуты, чтобы отключилось блокировочное устройство. Откройте дверцу люка и выньте
белье.
13.
Сухими руками выньте вилку из розетки.
14.
Закройте кран подачи воды.
A список программ
B дисплей
C кнопки дополнительных функций
D контрольные лампочки скорости
отжима
G кнопка вкл/выкл
H кнопка выбора скорости отжима
I
кнопка отложенного пуска
L
кнопка пуска программы
P ручка программатора и термостата
S контрольные лампочки выполнения
фаз программы
RU
▼
УСТАНОВКА СКОРОСТИ ОТЖИМА:
В стиральной машине предусмотрен широкий выбор скоростей отжима, которые
устанавливаются в соответствии с выбранной программой перед ее пуском. Для изменения
скорости отжима достаточно просто нажать кнопку Н до достижения требуемого значения;
при каждом нажатии загорится соответствующая контрольная лампочка. Если Вы хотите
отключить отжим, контрольная лампочка должна загореться рядом с обозначением ,
если оно предусмотрено, или с надписью «отключение отжима».
ПРИМЕЧАНИЕ: Максимальная скорость отжима меняется в зависимости от модели и
указана напротив соответствующей контрольной лампочки. Максимальная скорость
отжима, предусмотренная для каждой программы, соответствует значению, рядом с
которым загорается контрольная лампочка при установке выбранной программы.
600
S
C
h.
m.
1000
700
600
90
75
60
40
30
60
50
40
30
40
30
40
30
I
O
500
0
Stop
40
Ritardo
Partenza
Prelavaggio
Lavaggio
Risciacqui
Centrifuga
Fine
Prelavaggio
Lavaggio
rapido
Antipiega
Risciacqui
supplementari
COTONE
SINTETICI
DELICATI
Scarico + centrif.
Risciacqui
Lavaggio freddo
Lavaggio a mano
900
800
P
B D
A
AED 1000 X
LANA
G
H
L
I
Коды ошибок стиральных машин Ардо
Современная стиральная машинка Ardo устроена таким образом, что о малейшей проблеме оповещает пользователя системой самодиагностики. Эта система, найдя поломку, выводит коды неисправностей на табло.
Если владелец стиральной машины знает, что означает код, почему он появился и что делать в таком случае, то сможет предотвратить серьезную поломку.
Часто определить, что значит тот или иной код, можно, пролистав руководство пользователя. Если инструкция утеряна, обратитесь к нашей подробной сводке всех возможных кодов неисправностей СМ Ардо.
Ниже вы найдете все коды, причины их появления и самое главное – способы решения проблемы своими руками.
Таблица ошибок стиралок Ардо: расшифровка и сброс
| Код | Расшифровка | Возможные причины | Что делать |
| E00, E01 | Имеются затруднения со сливом отработанной воды из системы стиральной машины. | Стиралка выдает ошибку Е00 или Е01, если фильтрационные системы слива воды засорены. |
Чтобы снять ошибку самостоятельно, стоит осмотреть на засор элементы сливной системы: шланг слива, сливной фильтр, патрубок и насос. Проще всего очистить фильтр и шланг слива – начинайте с этого. |
| E02 | При Е02 некорректно выполняется один из этапов стирки: залив, отжим или слив воды. | Первая причина, по которой машинка показывает ошибку 02 – перегиб шланга слива воды. |
Попробуйте устранить загиб шланга, проверьте его на повреждения. При необходимости замените шланг. |
| E03 | Вода не сливается из бака. Возможно, было превышено время слива (слив длился более 90 секунд). |
Производитель сообщает, что при данной технической неисправности стоит обратиться в сервисный центр. Мы немного аргументируем эту рекомендацию: возможно, засорился сливной патрубок, отвечающий за слив воды из бака. Чтобы прочистить или заменить его, нужно вскрывать корпус СМА – а это под силу не каждому пользователю. |
Единственное, что вы можете сделать: попробовать перезагрузить машинку – бывает, что коды ошибок появляются из-за внутреннего системного сбоя. |
| F2 |
Ошибка может не иметь четких признаков. Или же существуют проблемы с нагревом воды. |
Поломка температурного датчика, термонагревателя или электронного блока – причины ошибки Ф2. | Датчик, ТЭН или модуль следует заменить, определив причину ошибки. Потребуется диагностика. |
| F4 | Вода не сливается из бака. |
При ошибке Ф4 могут быть проблемы с правильным подключением сливного шланга (не по инструкции). Не исключены неполадки в работе дренажного насоса. |
Необходимо проверить, правильно ли расположен шланг слива воды. Если эта причина исключена, значит, нужно проверить насос и, в случае его поломки, заменить. |
| F5 | Вода одновременно сливается и набирается (сифонный эффект). |
Если машинка показывает на дисплее Ф5, значит, неправильно подключен шланг слива воды. Также возможен засор сетчатого фильтра на клапане залива. |
Как устранить неисправность:
|
| F6, F9, F12 | СМА выдает ошибку Ф6, Ф9 или Ф12 при поломке электромотора. | Требуется диагностика и, в случае необходимости, ремонт электродвигателя. | |
| F8 | В баке был превышен допустимый уровень воды. | Если на табло высветилось Ф8, значит:
|
Как исправить ситуацию:
|
| F13, F14 | Ошибки Ф13 и Ф14 сообщают о выходе из строя главной платы – электронного модуля. | Если горит одна из ошибок, значит, на модуле могли окислиться и перегореть контакты, выйти из строя целые части платы или весь блок. |
Если не помог сброс ошибок с помощью перезагрузки, потребуется ремонт или замена электронного модуля. Эту задачу лучше поручить хорошему мастеру. |
Теперь, зная, какие коды ошибок может выдать ваша стиральная машина Ардо, вы сможете быстро выявить причину поломки и оказать стиралке «первую помощь».
Многие поломки легки в устранении, не требуют специальной подготовки и особого инструмента. Следуя нашим рекомендациям, вы сможете значительно продлить работоспособность вашей машинки Ardo.
Большинство современных стиральных машин (СМ) разных производителей имеют встроенные средства внутренней диагностики. В одних СМ при возникновении различных неисправностей на панели управления отображаются соответствующие коды ошибок (ELECTROLUX, ZANUSSI). В других машинах кроме кодов ошибок есть возможность тестирования СМ в различных режимах работы (HANSA, KAISER, GORENJE и др.), а в третьих предусмотрены только режимы тестирования. Рассматриваемые в этой статье СМ ARDO относятся к третьему типу. В ней автор подробно описывает активацию тестового режима, а также порядок прохождения сервисных тестов.
Блок-схема
На рис. 1 показана блок-схема СМ ARDO с дисплеем (и с сушкой), выполненной на базе электронного модуля MINISEL. Существуют и другие линейки СМ, в которых дисплей отсутствует — отображение режимов в них обеспечивается светодиодными индикаторами.
Рис. 1. Блок-схема стиральной машины ARDO с дисплеем и сушкой, где:
DSS — замок дверцы люка;
• PREN — датчик уровня (прессостат);
• IF — сетевой фильтр;
• AS — выключатель питания;
• HE — ТЭН стирки;
• EVP — клапан залива горячей воды;
• EVL — клапан залива холодной воды;
• TH90 — защитный термостат 90°С;
STAT 1/2 — выводы обмотки статора приводного мотора;
• 1/2 САMPO — отвод обмотки статора приводного мотора;
• DHE — ТЭН сушки;
• VA — мотор сушки;
• CU — электронный модуль (линейки MINISEL).
PS — сливной насос (помпа);
• TR — датчик температуры (NTC) воды в баке;
• TA^O — тахогенератор;
• TM — защитный термостат приводного мотора;
• ROT 1/2 — выводы обмотки ротора приводного мотора;
В обоих случаях они различаются лишь модификациями модулей MINISEL, типами плат панелей управления и другими опциями, например, наличием сушки.
Как видно из рисунка, все основные элементы СМ связаны с модулем: датчики, исполнительные элементы, элементы управления и индикации. Сервисный тест, описание которого будет приведено ниже, позволяет проверить работоспособность большинства из этих элементов.
Примечание. Схема, приведенная на рис. 1, не является универсальной, она справедлива только для модели WD 80S. В других моделях CM ARDO, выполненных на основе модулей MINISEL, конфигурация внешних элементов, назначение контактов соединителей электронного модуля и плат индикации могут отличаться.
Виды панелей управления СМ ARDO (модуль MINISEL)
Перечисление всех моделей СМ ARDO на основе модуля MINISEL займет слишком много времени, поэтому для наглядности (и узнаваемости) приведем лишь внешний вид панелей управления (ПУ) этих стиральных машин. На рис. 27 показан внешний вид ПУ управления СМ ARDO различных стилей без ручки переключения температуры (наименования стилей приведены в соответствии с заводской классификацией).
Рис. 2. Панель управления, стиль CG
Рис. 3. Панель управления, стиль CB
Рис. 4. Панель управления, стиль CD
Рис. 5. Панель управления, стиль CM (4 функциональные кнопки)
Рис. 6. Панель управления, стиль CМ (7 функциональных кнопок)
Рис. 7. Панель управления, комбинированный стиль CB/CE/CD/CL/CM
На рис. 8 и 9 показан внешний вид ПУ, которые имеют отдельный регулятор (ручку) выбора температуры нагрева воды в баке СМ.
Рис. 8. Панель управления, комбинированный стиль AKE/AW
Рис. 9. Панель управления, стили AKE/AUE/AW, AVE1/2
Рассмотрим порядок активации сервисного режима и выполнения сервисных тестов.
Тестовый режим
Активация тестового режима
Перед выполнением операций по активации сервисного режима и проведением тестирования СМ необходимо убедиться в том, чтобы стиральная машина была подключена к водопроводной сети и сливу, дверца люка должна быть закрыта. Кроме того, в баке СМ не должно быть воды. Также отметим, что выполнение сервисных тестов будет невозможным, если в машине неисправен датчик температуры NTC (обрыв или короткое замыкание) и контактная группа прессостата (датчика уровня воды) не должна быть замкнута ни в одном из перечисленных положений: P11-Р16, Р11-Р14 (см. рис. 1).
Для активации сервисного режима в СМ с ПУ, внешний вид которых приведен на рис. 2-7, необходимо выполнить следующие действия:
— переводят ручку селектора программ в положение «6 часов» (см. рис. 10 — на примере ПУ стиля CD);
— нажимают кнопку 4 — ЭНЕРГИЧНАЯ СТИРКА и, удерживая ее, нажимают кнопку СЕТЬ.
После этого СМ должна перейти в тестовый режим.
Рис. 10. Активация тестового режима (панель управления стиля CD)
Примечание. Мнемоническое обозначение кнопки ЭНЕРГИЧНАЯ СТИРКА может быть таким — Щ. Если же подобный значок на ПУ отсутствует, нажимают кнопку VJJJ Чтобы избежать путаницы, на рис. 2-9 указанная кнопка выделена цветом или стрелкой.
Для моделей с тремя и четырьмя опционными кнопками (стиль ПУ AKE/AW- см рис. вход в тест осуществляется кнопкой ПРЕДВАРИТЕЛЬНАЯ СТИРКА (кроме ПУ стиля CM c 4 кнопками).
Для СМ с ПУ, внешний вид которых показан на рис. 8 и 9, порядок активации сервисного режима иной:
— переводят ручку селектора программ в положение «6 часов»;
— переводят ручку выбора температуры в положение «9 часов»;
— нажимают и удерживают кнопку ЭНЕРГИЧНАЯ СТИРКА (на время не менее 6 с), одновременно включают питание СМ кнопкой СЕТЬ.
После этого СМ должна перейти в тестовый режим. В этом случае в некоторых моделях СМ одновременно загорятся все светодиодные индикаторы фаз стирки (они расположены вертикально — см. рис. 6, 7 и 9).
Выполнение сервисных тестов
После того как СМ была переведена в тестовый
режим, можно запустить выполнение, собственно, сервисных тестов.
Всего тестов 6 — они проверяют работоспособность элементов СМ в различных режимах работы. При выборе каждого последующего теста переключают ручку селектора программ на одну позицию против часовой стрелки относительно положения «6 часов» (см. рис. 11а).
Рис. 11. Положение ручки селектора программ при выборе тестов СМ
Перечислим основные сервисные тесты и порядок их выполнения.
Тест 1 (автотест)
Запуск этого теста происходит автоматически после активации тестового режима (см. выше). При выполнении этого теста проверяется исправность температурного датчика NTC (цепь датчика — на обрыв или короткое замыкание), прессостата, дисплея (если есть), замка блокировки дверцы и основных функциональных кнопок на ПУ
Работоспособность функциональных кнопок(кроме кнопки включения питания) проверяют следующим образом: при нажатии на кнопку загорается соответствующий индикатор на ПУ (или кнопка подсвечивается), а при повторном нажатии — гаснет. Успешное прохождение автотеста в СМ разного стиля отображается по-разному. Например, в моделях СМ со светодиодным индикатором фаз стирки по завершении автотеста гаснет верхний светодиод (при выполнении остальных тестов — также последовательно гаснут соответствующие светодиоды), а в СМ с дисплеем отображается сообщение «1.25» и др.
Тест 2
Ручку селектора программ переводят в положение, указанное на рис. 11б.
Вначале открывается клапан залива холодной воды. Залив воды в СМ продолжается до тех пор, пока не замкнется контактная группа Р11-Р14 прессостата, что соответствует номинальному уровню воды в баке (см. рис. 1). Залив воды происходит через отделение дозатора для ПРЕДВАРИТЕЛЬНОЙ СТИРКИ.
Тест 3
Ручку селектора программ переводят в положение, указанное на рис. 11в.
Вначале включается ТЭН и происходит нагрев воды в баке до 60°С. Затем барабан СМ начинает реверсивно вращаться в циклическом режиме со скоростью 45 об/мин (как в режиме стирки). При выполнении этого теста исполнительный механизм дозатора переводится в положение для залива воды в отделение ОСНОВНОЙ СТИРКИ. Вода в этом случае не заливается.
Тест 4
Ручку селектора программ переводят в положение, указанное на рис.11г
Включается сливной насос (помпа). Одновременно барабан СМ начинает вращаться как при отжиме. Скорость отжима соответствует выбранному значению на ПУ (ее можно установить соответствующей кнопкой перед выполнением теста). При выполнении этого теста исполнительный механизм дозатора переводится в положение для залива воды в отделение КОНДИЦИОНЕРА. Вода в этом случае не заливается.
Тест 5
Ручку селектора программ переводят в положение, указанное на рис. 11д.
В течение 10 с включается клапан залива горячей воды (если в данной модели СМ он есть). Данная операция выполняется, если в баке отсутствует вода (сливной насос откачал воду при прохождении предыдущего теста) — контактная группа прессостата не должна быть замкнута ни в одном из положений: Р11-Р16, Р11-Р14.
Одновременно барабан СМ начинает реверсивно вращаться (как в режиме стирки).
При выполнении этого теста исполнительный механизм дозатора остается в положении для залива воды в отделение КОНДИЦИОНЕРА.
Тест 6
Ручку селектора программ переводят в положение, указанное на рис. 11е.
Включаются вентилятор и ТЭН сушки (для моделей СМ с сушкой)
Выход из тестового режима производится, если выключить питание СМ кнопкой СЕТЬ.
При выполнении сервисного теста можно с помощью приборов проконтролировать подачу питания на исполнительные элементы СМ (ТЭН, приводной мотор, клапаны залива воды, помпа), а также проверить в «горячем» режиме элементы контроля (тахогенера-тор, прессостат, датчик температуры и др.) и сделать заключение об их исправности.
Необходимо помнить, что сервисный тест не является панацеей при проверке работоспособности тех или иных элементов СМ.
Можно привести интересный случай из практики ремонта, когда выполнение сервисного теста привело кустранению неисправности СМ.
На одной из рассматриваемых выше моделей СМ ARDO отсутствовал нагрев ТЭНа, а в сервисном тесте (в частности, в «тесте 3») процедура нагрева воды до 60°С выполнялась без замечаний (ТЭН и датчик температуры были исправны). Однако, после выполнения теста СМ дефект больше не проявлялся.
В заключение необходимо отметить, что описанный выше сервисный тест является скорее полезным подспорьем при диагностике стиральных машин — в любом случае грамотное решение о неисправности тех или иных элементов СМ принимает только специалист, основываясь на своих знаниях и опыте.
Источник: Ремонт и сервис
Автор: Андрей Порохов (г. Мурманск)
Инструкции к ARDO Режимы и время стирки Коды ошибок ARDO
Если вас заинтересовал самостоятельный ремонт стиральных машин Ардо (Ardo), значит, машинка сломалась, и вы хотели бы сэкономить на ремонте.
Пока другие убеждают вас вызвать мастера, мы поможем вам провести ремонт самостоятельно. Чтобы вам было легче во всем разобраться, мы рассмотрим основные поломки, коды неисправностей и приведем подробные инструкции по ремонту.
НАЙТИ ИНСТРУКЦИЮ К ВАШЕЙ СТИРАЛЬНОЙ МАШИНЕ ARDO МОЖНО У НАС НА САЙТЕ. Бесплатно! Инструкцию можно скачать или посмотреть онлайн.
Типичные и редкие поломки стиральных машин Ардо
Мастера сервисных центров утверждают, что все неисправности в марках ARDO делятся на 2 типа: типичные и редкие.
Типичные. Это сбои, характерные для всех стиралок, не только марки Ардо, но и любых других. Например, в каждой машинке может случиться такая беда: не сливается вода, потекла, заблокирован барабан и прочее.
Редкие. Такие поломки связаны с маркой машинки, и зависят от технологий, использованных при изготовлении СМ. К ним можно отнести переполненный водой бак, недостаточно нагретую воду и прочие.
Внимание! По данным экспертов, в 9 из 10 случаев стиральные машины Ардо с обычной и вертикальной загрузкой беспокоят владельцев именно типичными поломками, не связанными с особенностями производства. Это лишний раз доказывает, что техника ARDO достаточно надежна.
Поломки, типичные для СМ Ардо
О поломке обычно сообщает ряд признаков. Внимательно изучив их, можно распознать сбой. Поэтому лучше начать с обзора признаков поломок, которые встречаются чаще всего:
- Не сливается вода. Это может происходить по ряду причин, среди которых, в основном, засор системы слива, состоящей из патрубка, шланга слива и помпы (сливного насоса). Крайне редко эта проблема возникает из-за выхода из строя термодатчика.
- Перестала греться вода. Особенно это заметно на высокотемпературных режимах стирки. Понять, что вода не греется, можно по холодному белью и не отстиравшимся пятнам на нём. Вызывает поломку сбой нагревательного элемента (ТЭНа). Известковый налет и накипь медленно, но уверенно разрушают деталь, из-за чего она перегорает. Не исключен и растраченный ресурс детали.
- Перестал крутиться барабан – застрял, как вкопанный. Устройство стиральных машин Ардо таково, что в движение барабан приводится специальным ремнем. Если ремень слетает со шкива или рвется, бак перестает крутиться. В этом случае нужно поправить или заменить ремень.
- Шум и «левые» звуки – стук, гул, грохот. Если вы слышите их в рабочем режиме, то причина кроется в подшипниках. Часто шумит предмет, попавший в бак, – пуговица, монета и т.п.
- Протечка воды. Вина опасной поломки – нарушения в помпе или патрубках. В самом тяжелом случае понадобится замена подшипника и сальников стиральной машины Ардо.
- Сбой программы. Машинка не запускается. Все это характерно для поломки модуля управления.
Не паникуйте, часто можно обойтись и без мастера. Возможно, правильно определив поломку и ее причину, вы сможете и сами починить стиралку.
Частые коды ошибок стиральных машин Ардо
Современные стиралки – это сложные устройства, в микропроцессоре которых запрограммированы коды поломок. Они появляются на дисплее всякий раз, когда происходит сбой.
В самых частых случаях СМ марки Ардо высвечивают такие коды ошибок: Е00, Е01, Е02, Е03, F2, F4, F5, F13, F14.
| Код | Причина, проблема |
| Е00, Е01 | Засор сливного фильтра, поэтому вода не уходит из бака. |
| Е02 | Нарушен слив во время отжима из-за неправильного положения шланга слива. |
| Е03, F4 | Время слива увеличено из-за поломки помпы (насоса слива). |
| F2 | Сбой температурного датчика, ТЭНа или электронного модуля. |
| F5 | Самостоятельный слив воды машинкой, некорректное подключение шлангов. |
| F13, F14 | Сбой электронной платы. |
Стиральная машинка гремит при стирке
- Агрегат установлен с перекосом (проверяется с помощью строительного уровня).
- Загружена слишком маленькая порция белья, из-за чего его вес в барабане распределился неравномерно.
- Повреждены подшипники барабана.
Для замены этих деталей машину нужно полностью разобрать и извлечь барабан из бака.
За неимением съемника полуось из подшипника можно выбить осторожными ударами молотка, только бить нужно не по самой полуоси (так можно повредить резьбу), а по подставленной дощечке. Сам подшипник можно выбить из крышки с помощью затупленного зубила и молотка. Удары нужно наносить равномерно, чтобы подшипник не перекосило.
Новые подшипники перед запрессовкой нужно смазать литолом. Отметим еще раз, что при отсутствии опыта слесарных работ браться за эту почти ювелирную задачу не стоит.
Устраняем поломки СМ Ардо своими руками
Если стиральная машина Ардо показала одну из перечисленных ошибок, ремонт своими руками возможен практически во всех случаях, кроме последнего. Хотя, прошить электронный модуль все же можно, если есть определенные навыки и инструмент.
Устранение засора (Е00, Е01), замена помпы (Е03, F4) в машинах Ардо
Определив поломку, решайте сразу – будете звонить в мастерскую или самостоятельно почините СМ. Иногда и вправду не нужно платить мастеру, потому что сбой нетрудно устранить и самому. Если речь идет о засоре, то вы справитесь и без сторонней помощи.
Главная локация засоров – в сливном фильтре. Чтобы прочистить его, действуйте в таком порядке:
- Найдите на передней панели внизу небольшой люк и откройте его. Нет люка? Снимите панель.
- Постелите на пол впитывающую тряпку – туда сольются остатки отработанной воды.
- Вращая клапан влево, выкрутите его.
- Потяните фильтр на себя и достаньте из отверстия.
- Промойте его под краном, уберите намотавшиеся нитки, волосы и другой мусор.
- Установите фильтр на место.
Трудности могут быть в том, что скопление мусора часто не только в области фильтра, но и в других местах, контактирующих с отработанной грязной водой: шланге слива, помпе и патрубках. Для их очистки нужна разборка стиралки. Если какой-то мелкий предмет застрял в баке, машинку тоже придется разобрать.
Замена и чистка помпы (насоса) более хлопотная процедура, но вполне реальная: вам нужно просто уметь обращаться с инструментами, чтобы правильно разобрать, и главное – собрать машинку.
Как разобрать стиральную машину Ардо? До помпы можно добраться со дна (тогда машину нужно положить на бок), либо же сняв пластиковую планку. Подробно прочистка сливного насоса показана в этом видео:
Если вы определились, что для устранения неисправности стиральной машинки Ардо нужна прочистка сливного шланга, действуйте так:
- Один конец шланга извлеките из трубы канализации.
- Второй конец отцепите от патрубка, соединяющего шланг с помпой.
- Возьмите гибкий тросик с небольшим ершиком на конце (обычно таким чистят бутылки).
- Прочистив шланг механически, промойте его под краном.
- Установите шланг на место, действуя в обратном порядке.
Ремонт электроники в стиралках Ардо (F2, F13, F14)
Говоря о замене платы управления, нельзя сказать, что это слишком сложно – это ремонт средней сложности. Главная проблема в том, что нельзя быть всегда до конца уверенным в том, что требуется замена всего модуля. Зачастую, чтобы вернуть работоспособность СМ, нужно просто отремонтировать плату.
Не забывайте, что модуль стоит дорого, иногда до 1/3 стоимости новой стиралки. Часто при полной поломке платы владельцы стиральных машин Ардо решают не мучиться, и купить новую СМА.
Ремонт же настолько специфичен, что мало уметь обращаться с инструментом, здесь не помешают знания в сфере электроники. Специалист 100% знает лучше, как поступить при поломке модуля. Не рискуйте дорогой деталью, подыщите лучше хорошего мастера.
Важно! Были случаи, когда домашние мастера своими руками меняли модуль с плачевным исходом: после подключения всех датчиков и контактов новый модуль перегорал.
Замена подшипников своими руками
Речь пойдет о самом сложном типе ремонта: замене подшипников и сальников. В этом случае нужно разобрать машину совсем, достать барабан и не без труда снять старые подшипники. Инструмент и опыт нужны обязательно.
Если вы решили попытать счастья и самостоятельно снять подшипники и установить новые, вам поможет это видео:
Замена ТЭНа (F2) в машинке Ардо своими руками
Если стиралка перестала греть воду из-за того, что ТЭН уже отработал свой ресурс или оброс накипью и сгорел, будем его менять.
Купите новый ТЭН, который подходит вашей модели стиральной машины Ардо (A 800, A 600, A 1000 x, AE 833, TL 800 EX и другие) и действуйте по такой схеме:
- Отвинтите заднюю крышку корпуса.
- Вооружитесь тестером и проверьте, есть ли напряжение на контактах термоэлектрического нагревателя. Вы быстро его найдете – хвостовик элемента торчит внизу бака (во время проверки включите СМ в режим нагрева).
- Если питания нет, проверьте термодатчик. Проведите две проверки: при обычной температуре и после нагрева (обдайте горячей водой). Если сопротивление стабильно в обоих случаях, датчик тоже нужно менять.
- Дополнительно проверьте, не заклинили ли контакты реле нагревателя (реле расположено у платы управления).
- Если идет питание, то ТЭН перегорел и нуждается в замене.
- Для замены снимите провода и вывинтите болт, удерживающий ТЭН в районе хвостовика.
- Медленно расшатайте ТЭН из стороны в сторону и достаньте его, потянув к себе.
- Прочистите место, в котором стоял нагреватель, – там может быть мусор.
- Установите новый ТЭН, подключив все необходимые контакты и температурный датчик.
Как видите, самостоятельный ремонт – нехитрое дело, если отнестись к нему ответственно. Стиральные машины Ардо качественные, и жалко при первой же поломке выбрасывать их на свалку, думая, что ремонт обойдется втридорога. Можно существенно сэкономив, починив стиралку дома своими руками.
Перечень причин поломки
Что стало причиной подобного поведения стиральной машины марки Ардо. Навскидку ни один мастер вам не скажет, нужно смотреть. Однако первоначально полезно будет определить круг возможных неисправностей, которые потенциально могли привести к таким последствиям. Что это за неисправности?
Первые две причины из указанного списка мастера в шутку называют «детскими», хотя для хозяйки, неожиданно столкнувшейся с подобной неисправностью, они могут показаться вполне серьезными. Третья, четвертая и пятая причина требуют ремонта небольшой сложности. И, наконец, шестая причина самая многогранная.
Если все обойдется заменой сгоревшего симистора на плате управления, то это ремонт средней сложности. А если сгорели несколько полупроводниковых деталей вместе с дорожками, то это сложный и дорогостоящий ремонт, либо замена платы, но не будем забегать вперед.
«Детские» случаи
Если стиральная машина марки Ardo не включается и не запускается, нужно немедленно начинать поиск неисправности. С чего начать? А начать нужно с самых простых причин. Проверить их легче всего, при этом стиралка останется на месте. На первом этапе ее не придется ни разбирать, ни отключать от коммуникаций, ни перемещать. Что нужно сделать?
- Выньте вилку стиральной машины из розетки, воткните в эту розетку вилку работающего прибора и включите его. Это самый простой способ проверить работоспособность розетки.
- Если розетка работает, проверьте тем же способом удлинитель, к которому подключается стиральная машина Ardo.
Будьте осторожны! Подгоревшие и оголенные провода, а равно поврежденные розетки представляют реальную опасность. Соблюдайте технику безопасности при работе с электрическими коммуникациями.
Если вы обнаружили проблемы с сетевым проводом, не нужно пытаться ремонтировать его своими руками, вскрывать изоляцию, менять отдельные жилы провода. Поменяйте весь провод целиком вместе с вилкой, так будет вернее и надежнее, а главное безопаснее для вас и вашей стиральной машины.
Сгорел сетевой конденсатор
Стиральная машина марки Ардо не включается и не запускается не только из-за сетевого провода и проблем с электрическими коммуникациями дома, подобные проблемы могут возникнуть из-за ФПС, так называемого фильтра помех или сетевого конденсатора. Данный полупроводниковый элемент устанавливается в стиральную машину для того, чтобы гасить значительные помехи, которые присутствуют в бытовой электросети. И уберечь таким образом, чувствительную электронику, которой напичкана стиралка.
Фильтр помех находится на конце сетевого шнура внутри стиралки.
Чтобы его достать придется снять верхнюю крышку стиральной машины Ардо. Откручиваем два крепежных болта, тянем крышку на себя и снимаем ее. Под крышкой в месте, куда подходит сетевой провод, вы увидите конденсатор. Отсоединяем от него провода и вытаскиваем деталь из стиральной машины.
Внимание! Производя вышеуказанные манипуляции, убедитесь, что стиральная машина обесточена.
Ставим мультиметр на минимальное значение сопротивления и звоним конденсатор. Прозванивая деталь, вы увидите, что значение начинает довольно быстро расти пока на табло, не высветится большое число или -1. Это будет означать, что конденсатор работает. Если вы начали проверку, а на табло сразу появилась цифра 1 или 0, конденсатор нужно менять.
Приобретаем новый конденсатор, ставим его на место старого, подсоединяем провода, ставим крышку на место, производим подключение и смотрим, как работает стиральная машина, как она включается и запускается. Если все корректно – ремонт прошел удачно!
Сломалась кнопка включение / выключение
Причиной того, что стиральная машина марки Ardo не включается и не запускается, может стать кнопка вкл/выкл. Чаще всего такая неисправность встречается у старых стиральных машин, которые уже поработали 10-12 лет. Вероятными причинами такой поломки может стать:
- износ контактов, в этом случае, перед тем как сломаться окончательно кнопка начнет срабатывать через раз, а то и через два раза;
- попадание на контакты кнопки воды, жидкого моющего средства и прочей химии;
- окисление контактов из-за эксплуатации в условиях повышенной влажности.
Что нам необходимо сделать? Для начала снимем панель управления стиральной машины, чтобы добраться до нужной кнопки. Снимаем верхнюю крышку стиральной машины, откручиваем все крепежные элементы удерживающие переднюю панель и снимаем ее. Далее нам нужно осмотреть контакты кнопки и прозвонить их мультиметром. В данном случае поступаем с прибором точно также как описано выше. При появлении на табло значений 1 или 0 можно считать, что кнопка сгорела и ее нужно менять.
К сведению! На некоторых моделях стиральных машин Ардо панель управления крепится на пластмассовые защелки, чтобы ее снять нужно их аккуратно поддеть, не сломав ничего.
Снимаем старую кнопку, в ряде случаев придется воспользоваться паяльником, ставим на ее место новую, оригинальную. Устанавливаем панель управления на место, подключаем и проверяем «домашнюю помощницу». Если стиральная машина включается и запускается отлично, значит все хорошо, если же в ходе проверки вы установили, что кнопка рабочая, значит все хуже, чем могло быть – вышел из строя модуль управления.
Проблема с модулем управления
Поломка модуля управления стиральной машины, это довольно серьезная неисправность, требующая вмешательства хорошего специалиста. Неважно будите ли вы ремонтировать микросхему или менять ее, все это должен делать мастер. Если вы, проверив все вышеуказанные детали, убедились, что это точно плата управления, готовьте деньги и вызывайте мастера. Самостоятельный ремонт управляющей микросхемы возможен лишь в самом крайнем случае при наличии у вас навыков работы с электроникой .
Вероятность успеха при этом мала, но в данном случае мы не станем заострять на этом вопросе особого внимания. Если вам интересен вопрос возможности самостоятельно ремонта платы управления, почитайте публикацию на тему ? Наш совет на этот счет однозначен – обратитесь в хороший сервисный центр.
В стиральной машинке с вертикальной загрузкой барабан установлен на две опоры. Но данное инженерное решение никоим образом не влияет на ресурс работы его подшипников. Также следует учесть, что ремонт таких машин достаточно сложный и трудоемкий процесс. Вертикальная техника всегда имеет 2 подшипника. Рассмотрим особенности их замены. Цена работы и запчастей невысокая.













































